อนุบาล
วาดภาพระบายสี
พื้นฐานคณิตศาสตร์
ทักษะและเชาวน์ปัญญา
นิทานภาพ 2 ภาษา
เตรียมสอบ ป.1
เสริม: เทคโนโลยี
เสริม: วิศวกรรมศาสตร์
ประถมต้น
คณิตศาสตร์
ภาษาไทย
ภาษาอังกฤษ
วิทยาศาสตร์
เสริมทักษะ
เกมแบบฝึกหัดออนไลน์
เกมเสริมทักษะพัฒนา IQ
เกมปริศนาคณิตศาสตร์
สร้างสิ่งประดิษฐ์เพื่อการทดสอบ
สร้างสิ่งประดิษฐ์จากวัสดุธรรมชาติ
ประถมปลาย
สอนแก้โจทย์คณิต ป.4
สอนแก้โจทย์คณิต ป.5
สอนแก้โจทย์คณิต ป.6
ทบทวน 8 สาระการเรียนรู้ วิชาวิทยาศาสตร์
ความรู้ทางวิทยาศาสตร์
มุมผู้ปกครอง
ชวนลูกคุย: เปิดบทสนทนา เปิดโลกปัญญา
ชวนลูกเล่น: สนุก เสริมทักษะจากเกมรอบตัว
สอนลูก: รู้จักคิด วิเคราะห์ เข้าใจโจทย์ชีวิต
บทความ: ส่งเสริมการเรียนรู้ และพัฒนาทักษะ
แนวทางพัฒนา Soft Skills
STEM ศึกษา
เส้นทางอาชีพ
เกี่ยวกับเรา
เกี่ยวกับเว็บ - หน้าแรก
เกี่ยวกับเรา - ติดต่อ
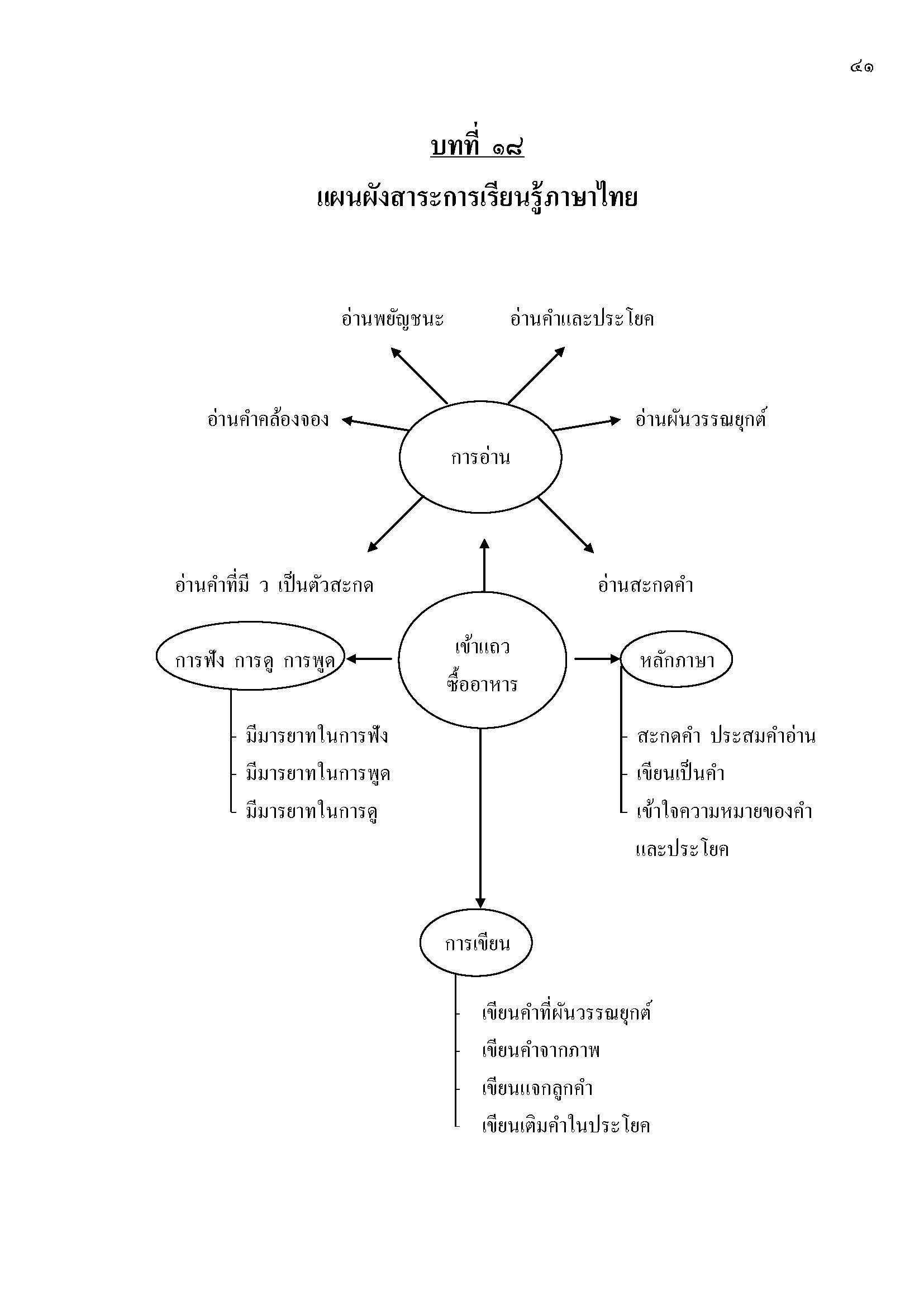
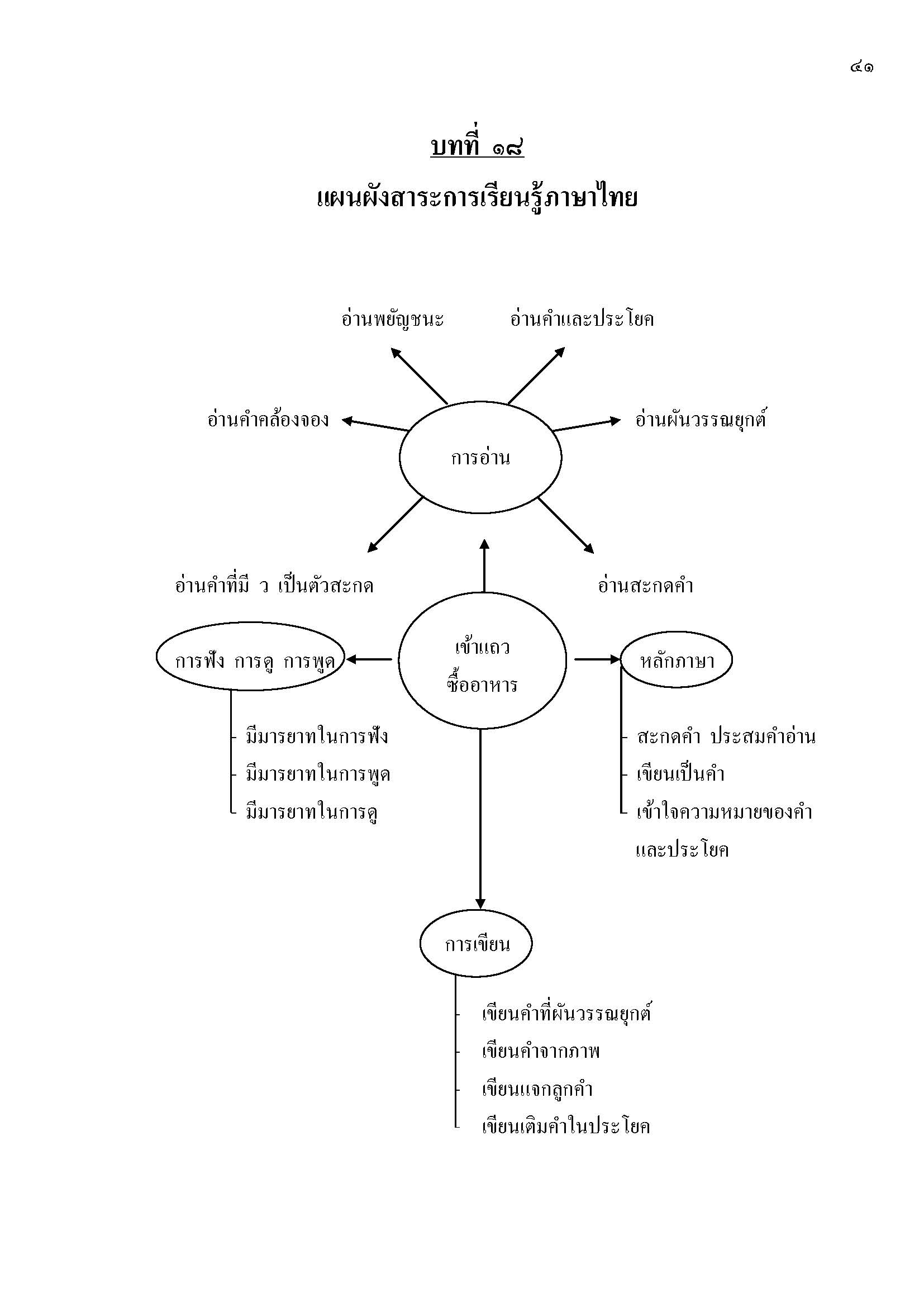
แผนผังสาระการเรียนรู้ภาษาไทย บทที่ 18
เนื้อหา
ประถมต้น
อนุบาล
วาดภาพระบายสี
พื้นฐานคณิตศาสตร์
ทักษะและเชาวน์ปัญญา
นิทานภาพ 2 ภาษา
เตรียมสอบ ป.1
เสริม: เทคโนโลยี
เสริม: วิศวกรรมศาสตร์
ประถมต้น
คณิตศาสตร์
ภาษาไทย
ภาษาอังกฤษ
วิทยาศาสตร์
เสริมทักษะ
เกมแบบฝึกหัดออนไลน์
เกมเสริมทักษะพัฒนา IQ
เกมปริศนาคณิตศาสตร์
สร้างสิ่งประดิษฐ์เพื่อการทดสอบ
สร้างสิ่งประดิษฐ์จากวัสดุธรรมชาติ
ประถมปลาย
สอนแก้โจทย์คณิต ป.4
สอนแก้โจทย์คณิต ป.5
สอนแก้โจทย์คณิต ป.6
ทบทวน 8 สาระการเรียนรู้ วิชาวิทยาศาสตร์
ความรู้ทางวิทยาศาสตร์
มุมผู้ปกครอง
ชวนลูกคุย: เปิดบทสนทนา เปิดโลกปัญญา
ชวนลูกเล่น: สนุก เสริมทักษะจากเกมรอบตัว
สอนลูก: รู้จักคิด วิเคราะห์ เข้าใจโจทย์ชีวิต
บทความ: ส่งเสริมการเรียนรู้ และพัฒนาทักษะ
แนวทางพัฒนา Soft Skills
STEM ศึกษา
เส้นทางอาชีพ
เกี่ยวกับเรา
เกี่ยวกับเว็บ - หน้าแรก
เกี่ยวกับเรา - ติดต่อ
Free Joomla templates
by
Ltheme